-
[3Dmax] 숨어있는 버텍스 찾는 법 (사각형 이상의 면 찾기)카테고리 없음 2024. 5. 15. 03:20728x90반응형
보통 모델링을 할 때는 삼각형과 사각형만을 이용해야 한다.
그 이상의 도형을 사용하면 문제가 생길 수 있기 때문이다. (턴 방향의 경우의 수의 늘어남 등)
그런데 모델링을 하다 보면 나도 모르게 버텍스가 찍혀있는지 모르고 넘어갈 때가 종종 있기 때문에
삼각형 or 사각형 이상의 도형을 쉽게 찾는 법을 소개해보겠다.

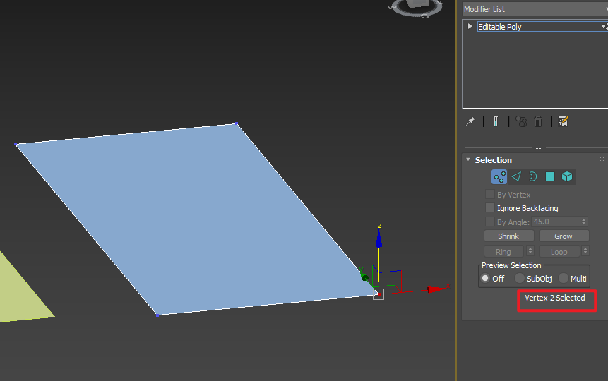
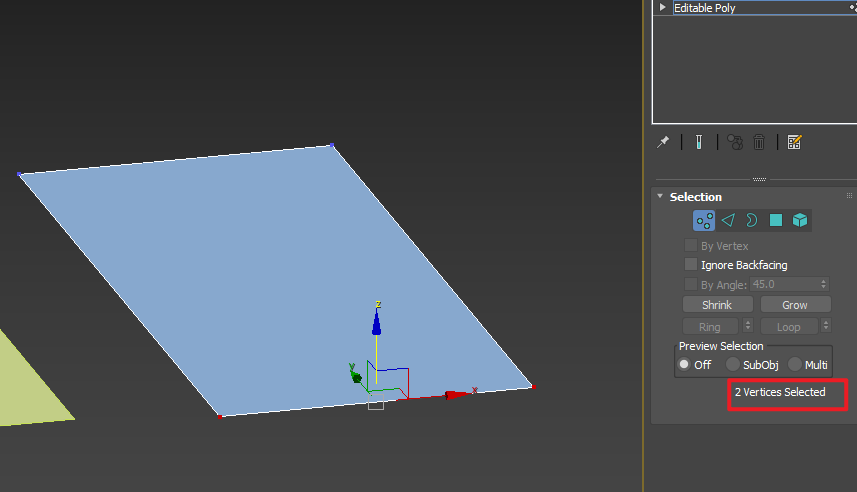
겉보기에 사각형으로 보이는 플랜 두 개, 과연 사각형일까?
[Poly - 버텍스로 찾기]

왼쪽 플랜은 버텍스가 6개다.
Editable Poly - Selection - Vertex - 드래그로 찾을 수 있다.
아래 보면 6개의 버텍스가 선택되어 있다고 적혀있다.

오른쪽 플랜은 버텍스가 4개다.
여기서 주의할 점!

점 하나를 선택했을 때 Vertex 2 Selected라고 뜨는데, 이는 점이 2개 있다는 뜻이 아니다!
'점 2가 선택됨'이라는 뜻

그냥 점 이름일 뿐,,, 점의 개수표시는 숫자가 맨 앞에 뜬다.
'점 2개가 선택되어 있음'이라는 뜻
[팁]
버텍스 지우기 : 백스페이스
엣지 지우기 : Ctrl + 백스페이스 (그냥 백스페이스로도 지워지지만 버텍스가 그대로 남는다.)
[리본바 기능으로 찾기]

리본바 - Selection - By Numrtic (Poly후 면 선택 상태일 때)

이렇게 생긴 메뉴가 있는데
4기준 (= : 4 , < : 3이하 , > : 5이상 )라는 뜻이다.
사각형 이상을 찾고 싶으니까 >를 체크하고 커서 아이콘을 클릭하면

이렇게 버텍스가 4 이상인 면을 찾아준다.
면이 많을 때 이 기능으로 오류를 찾으면 편리하다!
728x90반응형