-
[Maya] Poly Count(폴리 카운트) 추가하는 법Maya 2025. 8. 26. 10:27728x90반응형
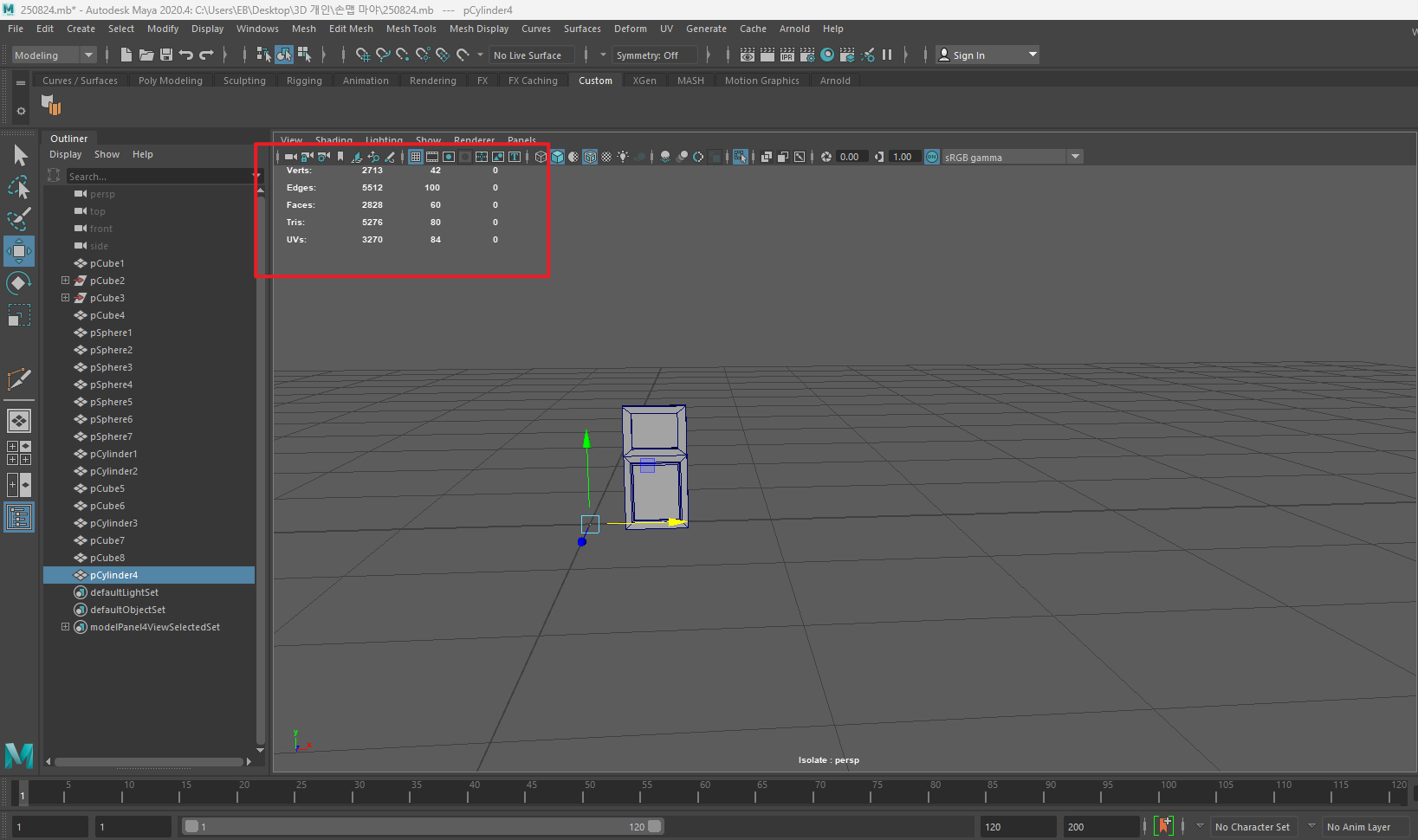
마야에서 버택스,엣지,면 개수 확인 하는 법

Display - Heads Up Display - Poly Count

뷰포트 좌상단에 폴리카운트가 뜬다.
728x90반응형'Maya' 카테고리의 다른 글
[Maya] 같은 간격으로 복제하기, 메시 합치기&분리하기 (1) 2025.08.30 [Maya] Harden Edge, Soften Edge 기능으로 스무딩 조절하기 (1) 2025.08.29 [Maya] Isolste select, 와이어프레임 보는 법 (1) 2025.08.28 [Maya] Modeling Toolkit, Outliner 활성화 방법 (0) 2025.08.27 [Maya] Maya Shelf(선반) 추가는 법 (0) 2025.08.25